|
19-04-2026, 18:51
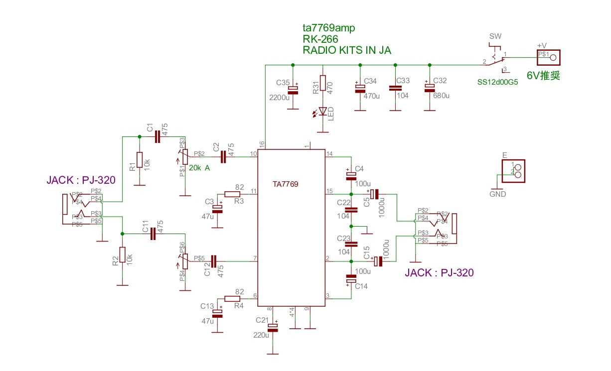
Приветствую, друзья. В этой статье содержится материал для сборки простенького маломощного усилителя на микросхеме TA7769P от Toshiba. Запитать усилитель можно от четырех батареек формата AAA. Данный проект является копией зарубежного конструктора для самостоятельной сборки, название конструктора "TA7769amp RK-266 Radio Kits". При напряжении питания 6 Вольт на нагрузку сопротивлением 4 Ома мы получим мощность 1 Ватт, остальные параметры посмотрите в файле "TA7769P datasheet", который будет находиться в архиве вместе с остальными материалами. Принципиальная схема усилителя показана ниже: Как я уже написал выше, плата формата LAY6 это копия двухсторонней платы из конструктора, размер 50 x 44 mm, на плате установлены входной и выходной разъёмы типа PJ-320-4P jack 3.5мм стерео, переменный резистор регулировки громкости типа ALPS RK09, двухпозиционный микропереключатель с расстоянием между выводами 2,54 mm, под микросхему ставьте панельку DIP-16, в остальном должно быть всё понятно, на плату нанёс все необходимые надписи, нумерация элементов проставлена согласно принципиальной схемы. Компоновка элементов на плате такая: В настройках усилитель не нуждается, если при сборке не накосячили, заработает сразу после включения, и не забудьте перед включением отмыть флюс, зачастую именно эта банальная ошибка является причиной того, что схема не запустилась. Список элементов: - IC1 - TA7769P - 1 шт. - LED - светодиод 3V 2*3*4mm - 1 шт. - R1, R2 - 10k / 0,25W - 2 шт. - R3, R4 - 82R / 0,25W - 2 шт. - R31 - 470R / 0,25W - 2 шт. - VR1 - переменный резистор ALPS RK09 B20k - 1 шт. - C1, C2, C11, C12 - Monolithic 475 (4,7uF) - 4 шт. - C3, C13 - 47uF/10V электролит - 2 шт. - C4, C14 - 100uF/10V электролит - 2 шт. - C5, C15 - 1000uF/10V электролит - 2 шт. - C21 - 220uF/10V электролит - 1 шт. - C22, C23, C33 -100nF/50V (104) - 3 шт. - C32 - 680uF/10V электролит - 1 шт. - C34 - 470uF/10V электролит - 1 шт. - C35 - 2200uF/10V электролит - 1 шт. - Разъём PJ-320-4P - 2 шт. - SW - микропереключатель двухпозиционный - 1 шт. (если не нужен поставьте перемычку) Собранная плата выглядит так: Удачной сборки. Размер архива - 1,3 Mb.
Понравилась новость? Не забудь поделиться ссылкой с друзьями в соцсетях.
Информация Посетители, находящиеся в группе Гости, не могут оставлять комментарии к данной публикации. |



