|
9-10-2025, 10:51
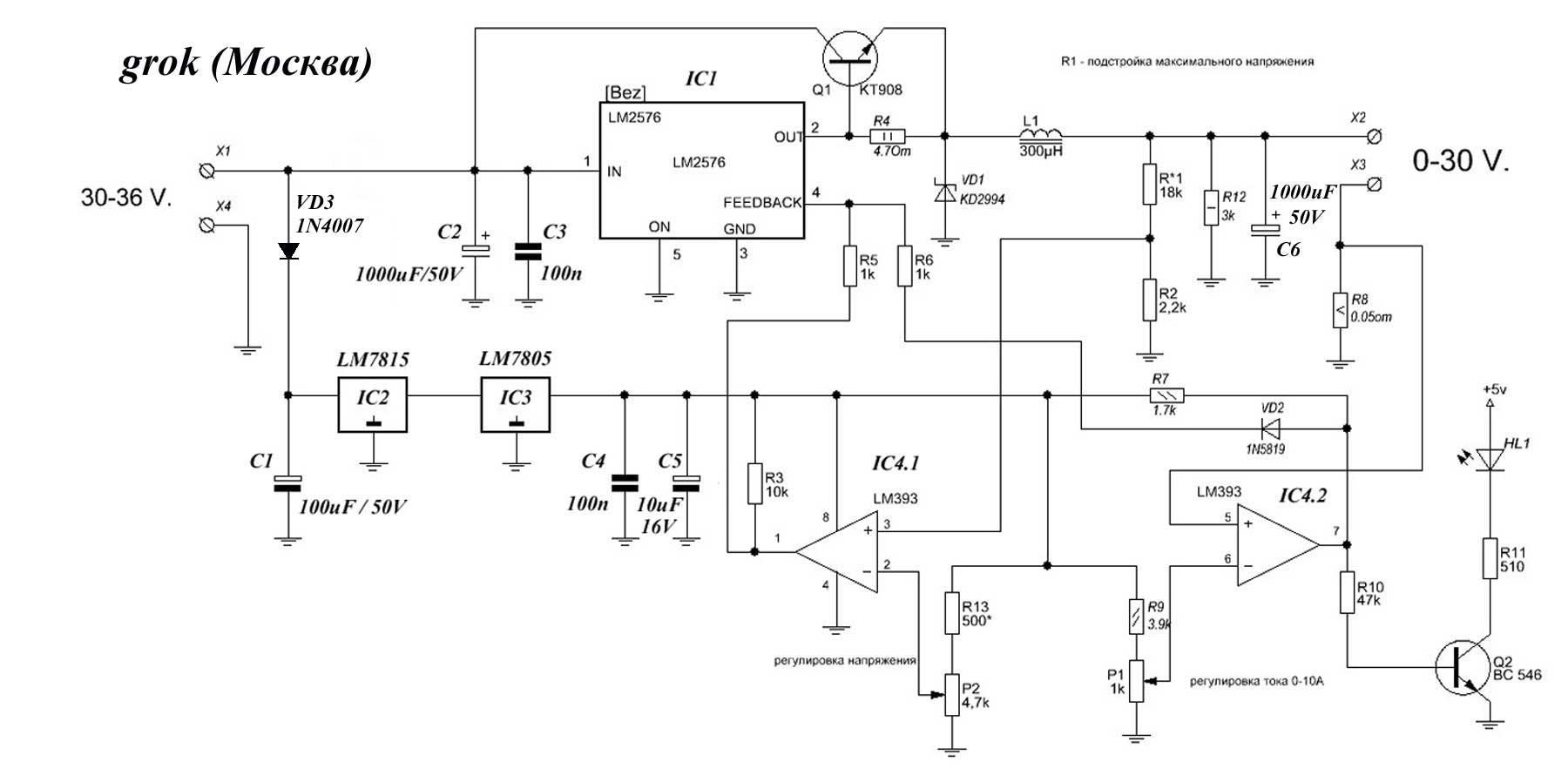
Приветствую, друзья. Один из пользователей интересовался нет ли на сайте проекта регулируемого 0-30V блока питания на LM2576 с умощнением выхода по току до 10 Ампер, такого проекта я не делал, поэтому поискав нечто подобное в сети, нашёл вот такую принципиальную схему: Автором схемы является grok (Москва), на форуме vrtp(ru) есть ветка с обсуждениями этого проекта, ссылку на эту ветку я вам напишу в текстовом файле со списком элементов, почитаете. Вразумительной печатной платы конечно же я не нашел, те что имелись на форуме были жутко горбатыми и корявыми, пришлось разводить с нуля, на эталонную разводку я конечно не претендую, наверняка кто то скажет, что можно и лучше сделать, ну, как говорится, получилось как получилось. Плата в этом проекте односторонняя, размер 78 x 83 mm, на плате применил макросы больших клеммников 2 Pin с расстоянием между выводами 7,62 mm (ВХОД/ВЫХОД). О транзисторе КТ908 - это кремниевые мезапланарные структуры n-p-n переключательные, предназначены для применения в стабилизаторах и преобразователях напряжения, импульсных модуляторах, Выпускаются в металлическом корпусе со стеклянными изоляторами и жесткими выводами, тип корпуса: КТЮ-3-20, для его подключения на плате установлен клеммник 3 Pin 5 mm (можете провода от транзистора впаять непосредственно в плату без клеммника). Для подключения переменных резисторов на плате установлены разъёмы 3 Pin 2,54 mm. Последовательно с переменным резистором регулировки выходного напряжения 4k7 можете включить ещё один переменный резистор номиналом 470R, таким образом вы будете иметь и грубую и точную настройку. Резистор R4 на плате составной (два резистора по 10R в параллель = 5R), и R8 тоже составной (два керамических резистора 0R1 5W в параллель = 0,05R). На плате всё подписано, думаю должно быть всё интуитивно понятно. Силовые дорожки желательно умощнить припоем. Компоновка элементов на плате такая: Список элементов "LM2576 & KT908 regulated PSU" : - IC1 - LM2576 - 1 шт. - IC2 - LM7815 - 1 шт. - IC3 - LM7805 - 1 шт. - IC4 - LM393 - 1 шт. - VD1 - KD2994 - мощный выпрямительный диод 100В 20А - 1 шт. - VD2 - 1N5819 - Диод Шоттки - 1 шт. - VD3 - 1N4007 - 1 шт. - Q1 - КТ908 - 1 шт. - Q2 - BC546 - 1 шт. - R1* - 18k/0,25W - 1 шт. (подстройка максимального напряжения). - R2 - 2k2/0,25W - 1 шт. - R3 - 10k/0,25W - 1 шт. - R4 - 4R7 / 2W - 1 шт. (на плате 2 резистора 10R / 2W) - R5, R6 - 1k/0,25W - 1 шт. - R7 - 1k7/0,25W - 1 шт. - R8 - 0R05 / 5W - 1 шт. (на плате 2 резистора 0R1 / 5W) - R9 - 3k9/0,25W - 1 шт. - R10 - 47k/0,25W - 1 шт. - R11 - 510R/0,25W - 1 шт. - R12 - 3k/1W - 1 шт. - R13 - 500R*/0,25W - 1 шт. - C1 - 100uF / 50V электролит - 1 шт. - C2, C6 - 1000uF / 50V электролит - 2 шт. - C3, C4, C7 - 100n / 50...100V - 3 шт. - C5 - 10uF / 25V электролит - 1 шт. - L1 - катушка на кольце (как в компьютерных БП) 20...25 витков провода 1 mm (равномерно по кольцу) - 1 шт. На что можно попробовать заменить отечественный транзистор КТ908А - поискав ответ на данный вопрос, нашел информацию на одном из сайтов - импортный аналог КТ908А: КТ912А, BUX77, 2N3878, 2N3879, 2N4301, 2N5202, 2SD47, BDY92, 2N1900. Но есть одно НО - я не проверял досконально данную информацию, поэтому не поленитесь сами заглянуть в даташиты указанных элементов чтобы сравнить их характеристики. И ещё хочу отметить, транзисторы типа 2SC5200, которые обычно применяют в усилителях звука, в данной схеме нормально работать не будут, тут нужны транзисторы, которые рассчитаны на работу в импульсных схемах. В архиве : - Принципиальная схема. - Печатная плата LAY6 формата. - LM393 datasheet. - LM7805 datasheet. - LM7815 datasheet. - КТ908А datasheet. - 1N5817_1N5818_1N5819 datasheet. - Сопутствующие изображения. Удачной сборки. Размер архива - 6,2 Mb. Так же можете посмотреть другие проекты с применением микросхемы LM2576 :
Понравилась новость? Не забудь поделиться ссылкой с друзьями в соцсетях.
Информация Посетители, находящиеся в группе Гости, не могут оставлять комментарии к данной публикации. |



