|
17-08-2025, 13:29
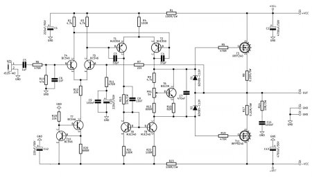
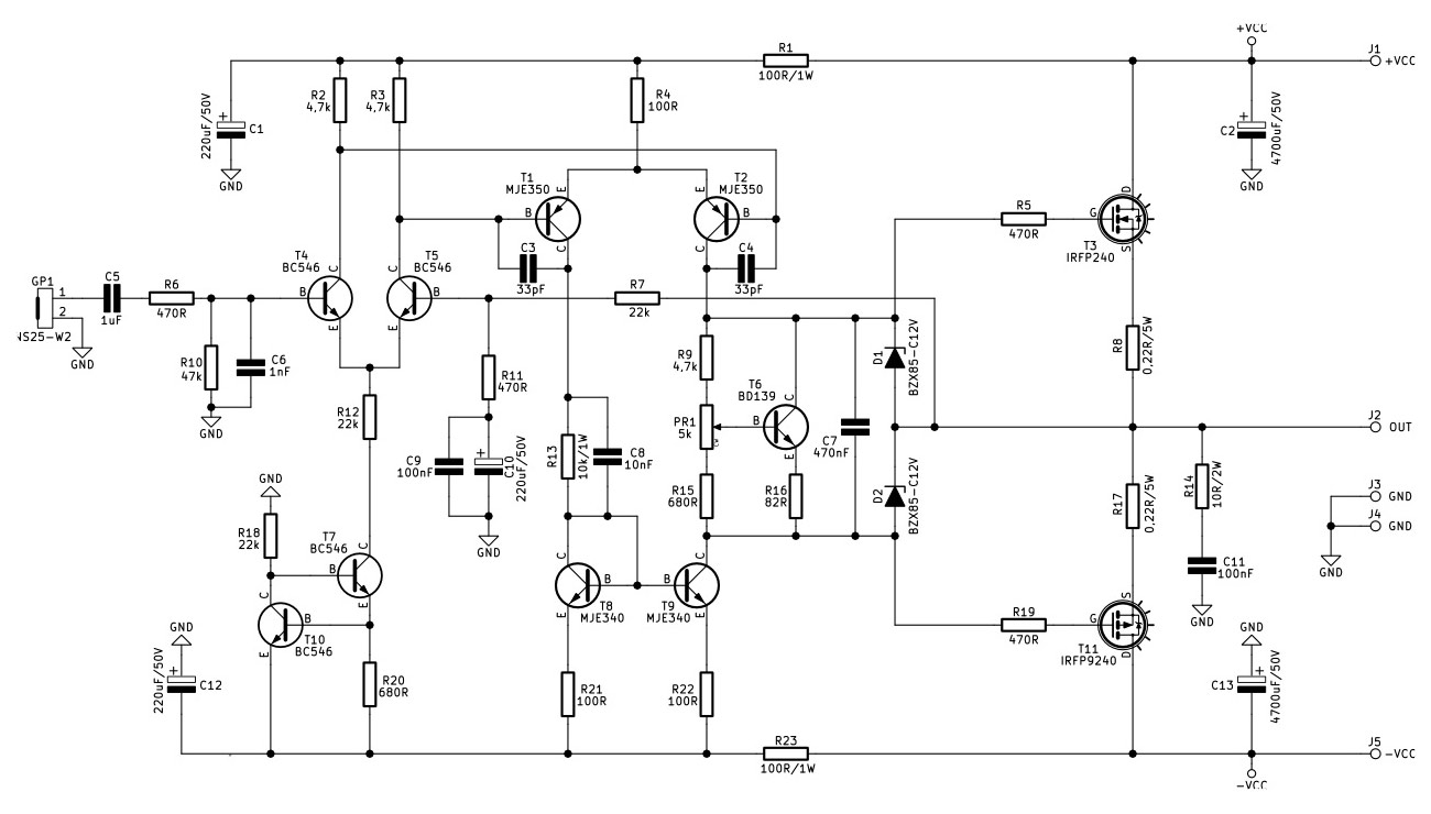
Приветствую, друзья. По Холтону с выходными MOSFET транзисторами будет 2 статьи, то есть с одной парой выходников и с двумя. Проекты не новые, они есть в сети, кому не понравятся вылизанные платы LAY6 формата, можете найти исходники и собирать по ним, данный вариант находится на польском сайте mirley (net), ссылка на сайт будет в архиве. В этой статье находится материал по усилителю с одной парой MOSFET, принципиальная схема ниже: В архиве найдёте много информации по данной версии, в том числе и из первоисточника, думаю её будет достаточно для сборки, поэтому расписывать то, что уже написано у других не имеет смысла. Напишу только то, что по завершению сборки усилителя с помощью подстроечного резистора необходимо установить ток покоя выходных транзисторов в пределах 90-110 мА, что будет соответствовать падению напряжения на мощных резисторах R8 (0,22 Ом/5 Вт) и R17 (0,22 Ом/5 Вт) в пределах 20-25 мВ. Общее потребление тока усилителя в режиме покоя должен быть в районе 130 мА. Рекомендуемый трансформатор – тороид 200 Вт с напряжением 2х24 В. После выпрямления и сглаживания должно получиться двух полярное питание в районе +/-33 Вольта. Эта информация указана в первоисточнике. Картинка разводки печатной платы была показана на сайте myrley, по ней была нарисована плата в формате LAY6, она односторонняя, размер 77 x 70 mm, выглядит так: Плата в сборе выглядит так: Список элементов для одного канала: Полупроводники: - D1 D2 - BZX85-C12V - Стабилитрон 12В, 5%, 1Вт [DO-41] - 2 шт. - T1, T2 - MJE350 - Транзистор PNP, 300В, 0.5А, 20Вт [ТО-126] - 2 шт. - T4, T5, T7, T10 - BC546 - Транзистор NPN 65В 0.1А 0.63Вт [TO-92] - 4 шт. - T6 - BD139 - Транзистор NPN 80В 1.5А 12.5Вт [TO-126] - 1 шт. - T8, T9 - MJE340 - Транзистор: NPN, биполярный, 300В, 0,5А, 20,8Вт, SOT32 - 2 шт. - T3 - IRFP240 - Транзистор, N-канальный MOSFET 200В 20А [TO-247AC] - 1 шт. - T11 - IRFP9240 - Транзистор P-канальный MOSFET 200В 12А 150Вт [TO-247AC] - 1 шт. Резисторы: - R1, R23 - 100R/1W - 2 шт. - R13 - 10k/1W - 1 шт. - R14 - 10R/2W - 1 шт. - R8, R17 - 0,22R/5W - 2 шт. - R2, R3, R9 - 4k7 / 0,25W - 3 шт. - R4, R21, R22 - 100R / 0,25W - 3 шт. - R15, R20 - 680R / 0,25W - 2 шт. - R7, R12, R18 - 22k / 0,25W - 3 шт. - R10 - 47k / 0,25W - 1 шт. - R16 - 82R / 0,25W - 1 шт. - R5, R6, R11, R19 - 470R / 0,25W - 4 шт. - PR1 - 5k - Подстроечный многооборотный потенциометр 3296W - 1 шт. Конденсаторы: - C3, C4 - 33pF - Керамика - 2 шт. - C6 - 1nF - металлизированный полиэстер (МКТ) - 1 шт. - C8 - 10nF - металлизированный полиэстер (МКТ) - 1 шт. - C9, C11 - 100nF - металлизированный полиэстер (МКТ) - 2 шт. - C5 - 1uF - металлизированный полиэстер (МКТ) - 1 шт. - C7 - 470nF - металлизированный полиэстер (МКТ) - 1 шт. - C1, C10, C12 - 220uF/50V - Электролит - 3 шт. - C2, C13 - 4700uF/50V - Электролит - 2 шт. Разъемы: - J1 - Питание +VCC - Паяное соединение - J2 - OUT - Паяное соединение - J3, J4 - GND - Паяное соединение - J5 - Питание -VCC - Паяное соединение - GP1 - Вход NS25-W2 - прямой разъем 2 контакта - 1 шт. Удачной сборки. Размер архива - 1,9 Mb.
Понравилась новость? Не забудь поделиться ссылкой с друзьями в соцсетях.
Информация Посетители, находящиеся в группе Гости, не могут оставлять комментарии к данной публикации. |



