|
22-01-2026, 09:23
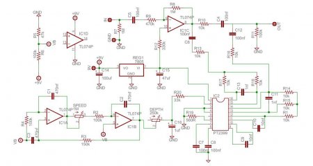
Приветствую, друзья. Нашел в сети проект гитарной педали El Chorus Argentino, формат документа - PDF. Сразу приведу принципиальную схему: Как я понял из описания, этот проект появился благодаря zonadiyer (com) и diystompboxes (com). Описание схемы в документе не особо большое, поэтому далее я сделаю дословный перевод того, что авторы посчитали нужным отметить. ПРИМЕЧАНИЕ: * Контроль глубины может быть 250k или 500k, чем выше значение потенциометра, тем ниже атака эффекта. * R19-это резистор, отвечающий за контроль времени задержки хоруса, вы можете подключить потенциометр 5k последовательно с R19, чтобы иметь регулируемый контроль времени. * Контроль скорости зависит от C1, C2, C3 и R2. увеличение трех конденсаторов или резистора приводит к более медленным повторениям, при настройке C1=C2=C3=470nf и R2=100k возникает баланс между быстрой и низкой скоростями. * Регулятор напряжения 78L05 в цепи инвертирован, потому что он не был компонентом в библиотеках eagle, но правильная позиция - это макет печатной платы. Печатная плата El Chorus Argentino в формате LAY6 выглядит так: Плата односторонняя, размер 49 x 62 mm. Список элементов El Chorus Argentino: Микросхемы: - IC1 - TL074 - 1 шт. - IC2 - PT2399 - 1 шт. - REG1 - 78L05 - 1 шт. Конденсаторы: - C1, C2, C3 - 470nF - 3 шт. - C4, C5, C6, C7, C8, C12 - 100nF - 6 шт. - C9, C10 - 10nF - 2 шт. - C11, C13 - 1nF - 2 шт. - С14 - 100uF/16V электролит - 1 шт. - С15 - 47uF/10V электролит - 1 шт. - С16 - 1uF/50V электролит - 1 шт. Резисторы (все 0,25W): - R1, R10, R13, R14, R15, R16, R17, R18 - 10k - 8 шт. - R2, R4, R6, R11 - 100k - 4 шт. - R3 - 150k - 1 шт. - R5 - 47k - 1 шт. - R7, R8 - 1M - 2 шт. - R9 - 470k - 1 шт. - R12 - 330k - 1 шт. - R19 - 560R - 1 шт. - R20 - 33k - 1 шт. Переменные резисторы: - SPEED - линейный 1M - 1 шт. - DEPTH - линейный 250k - 1 шт. Кроме принципиальной схемы и печатной платы хоруса в формате LAY6 в архиве найдете исходный документ в формате PDF, а так же сопутствующие изображения. Удачного повторения. Размер архива - 1 Mb.
Понравилась новость? Не забудь поделиться ссылкой с друзьями в соцсетях.
Информация Посетители, находящиеся в группе Гости, не могут оставлять комментарии к данной публикации. |



