|
15-12-2025, 11:29
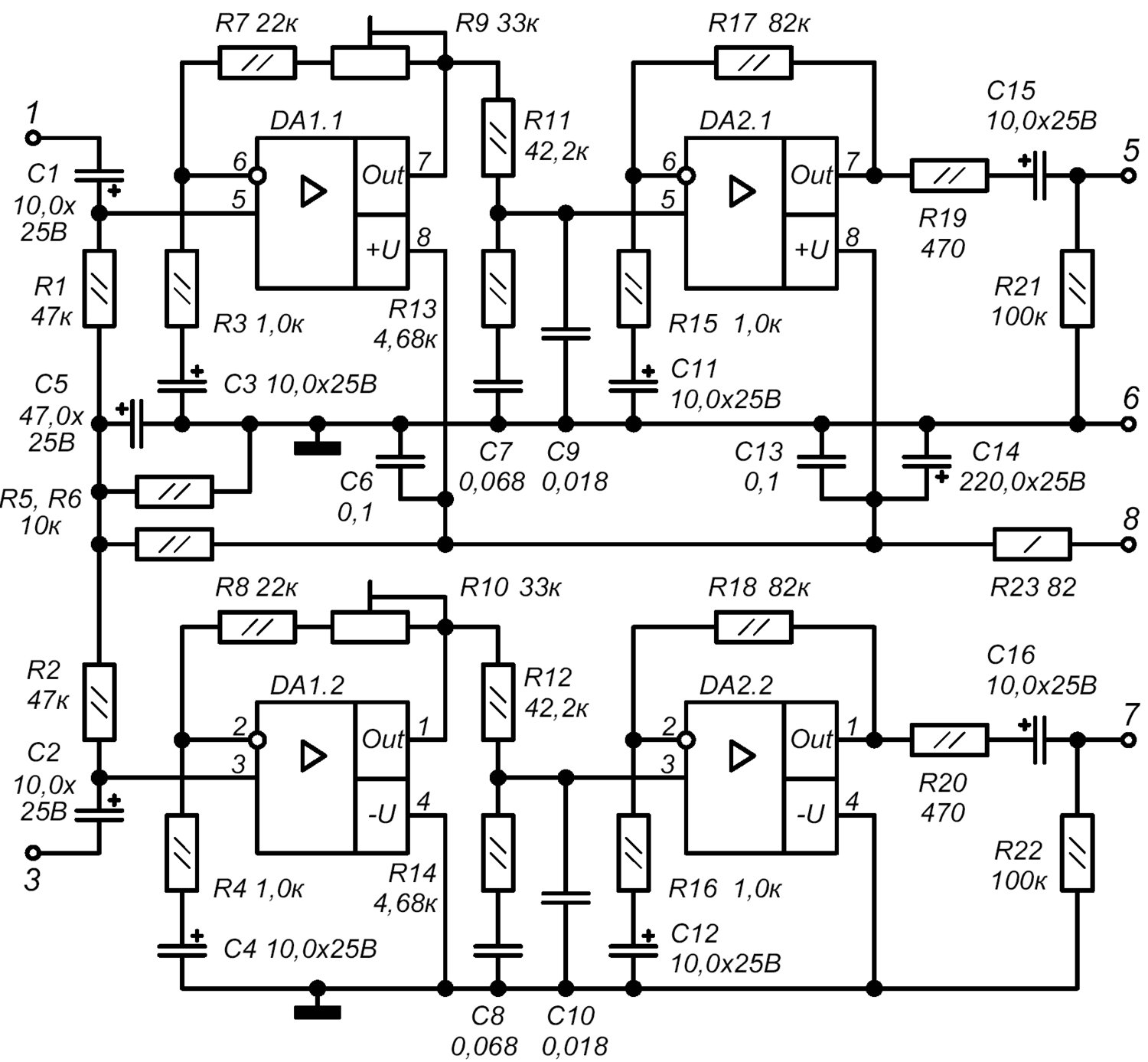
Приветствую, друзья. Попалась мне в сети статья А.Ковалева из г.Тюмени, датированная ноябрём 2003 года, о замене RIAA корректора УП-32 рижского объединения "Радиотехника", построенного на микросхеме К548УН1, на корректор, построенный на импорте, за основу он взял схему с двумя неинвертирующими каскадами усиления и пассивной цепочкой коррекции АЧХ между ними. Принципиальная схема нового RIAA преампа показана ниже: Так же в статье была картинка предлагаемой разводки печатной платы, по которой я и воспроизвел плату в формате LAY6. Плата односторонняя, размер 90 x 50 mm, компоновка элементов такая: Как пишет автор, нумерация клемм на новой плате такая же как и на плате УП-32, поэтому замена не составит большого труда. В тот же файл LAY6 формата я добавил второй вариант печатной платы, на ней вместо обычного подстроечного резистора я поставил макрос подстроечного резистора многооборотного, эта вкладка так и называется "with 3296W", выглядит плата так: К деталям, используемым в предусилителе-корректоре, особенных требований нет, за исключением того, что элементы цепочки коррекции АЧХ должны быть повышенной точности. Конденсаторы C7, C8 - К73-17, С9, С10 - К73-9. Можно применить импортные пленочные. Крайне нежелательно применение керамических конденсаторов. Электролитические конденсаторы С1-С4, С11, С12 необходимо отобрать по минимальному току утечки. Желательно, чтобы ток утечки C1 и C2 не превышал 1 мкА при приложении к ним полного рабочего напряжения. Операционные усилители DA1 и DA2 могут быть любыми сдвоенными (т.е. два ОУ в одном корпусе типа DIP8), хотя желательно использовать малошумящие и с низким уровнем искажений. Хорошо показали себя NE5532, OPA2604, MC33078. Также отлично, хотя и несколько шумнее, работают TL072, TL082 и даже LM1458, неплохо зарекомендовали себя NJM2068 (хотя у нас их достаточно трудно найти в корпусе DIP8 - чаще встречаются в корпусе DIL8 или DIL9, где все выводы расположены в одну линию - для их использования придется переразводить печатную плату). Если есть сомнения в выборе ОУ для, рекомендую на плату установить панельки, чтобы иметь возможность оперативно производить замены ОУ при их подборе. Налаживания предусилитель-корректор, собранный из исправных деталей, не требует, за исключением подстройки необходимого уровня усиления каналов - эту процедуру лучше всего производить при помощи специальной измерительной пластинки, выбрав для этого трек с номинальным уровнем записи, но можно обойтись и просто воспроизведением монофонической записи, установив одинаковый уровень сигнала на выходах обоих каналов. Список элементов Radiotechnica RIAA phono preamplifier: - DA1, DA2 - NE5532 - 2 шт. - R1, R2 - 47k / 0,25W - 2 шт. - R3, R4, R15, R16 - 1k / 0,25W - 4 шт. - R5, R6 - 10k / 0,25W - 2 шт. - R7, R8 - 22k / 0,25W - 2 шт. - R9, R10 - TrimPot 3296W 33k - 2 шт. - R11, R12 - 42k2 / 0,25W - 2 шт. - R13, R14 - 4k68 / 0,25W - 2 шт. - R17, R18 - 82k / 0,25W - 2 шт. - R19, R20 - 470R / 0,25W - 2 шт. - R21, R22 - 100k / 0,25W - 2 шт. - R23 - 82R / 0,25W - 1 шт. - C* - 1...10n / 50V - 2 шт. - C1, C2, C3, C4, C11, C12, C15, C16 - 10uF / 25V электролит - 8 шт. - C5, C5"- 47uF / 25V электролит - 2 шт. - C6, C6", C13, C13" - 100n / 50V - 4 шт. - C7, C8 - 68n / 50V...100V - 2 шт. - C9, C10 - 18n / 50V...100V - 2 шт. - C14- 220uF / 25V электролит - 1 шт. - Панельки DIP-8 - 2 шт. Удачной сборки. Размер архива - 1,3 Mb.
Понравилась новость? Не забудь поделиться ссылкой с друзьями в соцсетях.
Информация Посетители, находящиеся в группе Гости, не могут оставлять комментарии к данной публикации. |



