|
19-10-2025, 11:08
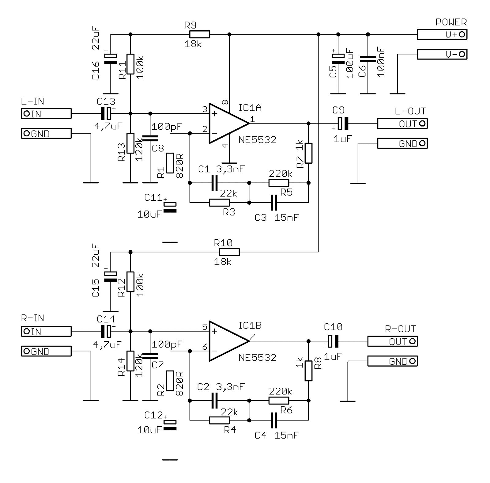
Приветствую, друзья. В сети попался PDF документ польского происхождения с проектом "AR188 фонокорректор с характеристиками RIAA", решил подготовить материал для его сборки, оригинал будет лежать в архиве вместе со схемой и печатной платой LAY6 формата. В оригинальной статье говорится следующее: Аналоговые проигрыватели винила зачастую не имеют встроенный предусилитель, либо эти фонокорректоры не удовлетворяют качеством звука, поэтому мы представляем вам наш вариант RIAA преампа. Коррекционный предусилитель для аналогового проигрывателя с MM (Moving Magnet) головкой использующей подвижный магнит. В модуле используется достаточно не плохой двойной операционный усилитель NE5532. Данный предусилитель имеет низкий уровень шума , полную частотную компенсацию, большое усиление и отличное разделение каналов. Обратная связь, используемая в системе, дает ей характеристики, соответствующие стандарту РИАА. Система работает от однополярного источника питания. Чтобы получить лучший звук, без помех и гула сети, подаваемое напряжение питания должно иметь хорошую стабилизацию и фильтрацию. Подключения входа и выхода должны быть выполнены экранированными проводами. Плату преампа лучше разместить в металлическом корпусе, который должен быть заземлён. При сборке помните о правильной полярности танталовых и электролитических конденсаторов. Принципиальная схема показана ниже: ◼ Технические параметры ● стерео-2 канала ● возможность подключения проигрывателя к входам AUX или линейным входам в системах Hi-Fi, микшерах, компьютерах или усилителях ● частотная характеристика RIAA ● низкий уровень шума ● чип NE5532 ● металлизированные резисторы и основные танталовые конденсаторы ● разделение каналов 110 дБ ● потребляемый ток 10 мА ● однополярный источник питания 5 - 15 В постоянного тока Печатная плата RIAA преампа односторонняя, размер 50 x 38 mm, компоновка элементов на плате такая: ◼ Список элементов AR188 RIAA preamplifier: ● IC1 - NE5532 - 1 шт. ● R1, R2 - 820R - 2 шт. ● R3, R4 - 22k - 2 шт. ● R5, R6 - 220k - 2 шт. ● R7, R8 - 1k - 2 шт. ● R9, R10 - 18k - 2 шт. ● R11, R12 - 100k - 2 шт. ● R13, R14 - 120k - 2 шт. ● C1, C2 - 3,3nF - 2 шт. ● C3, C4 - 15nF - 2 шт. ● C5 - 100uF - 1 шт. ● C6 - 100nF - 1 шт. ● C7, C8 - 100pF - 2 шт. ● C9, C10 - 1uF - 2 шт. ● C11, C12 - 10uF - 2 шт. ● C13, C14 - 4,7uF - 2 шт. ● C15, C16 - 22uF - 2 шт. ● Клеммник линейный 2pin 3.5 mm вертикальный (XY302V-02P) - 5 шт. (либо 2pin 2,54 mm - 3 шт. + 3 Pin 2,54 mm - 1 шт. ) Хочу обратить внимание, предлагаемая плата из польского документа подразумевает использование клеммных колодок с расстоянием между выводами 3,5 mm, изначально я нарисовал лейку именно с такими клеммниками, но зайдя на Алиэкспресс увидел цену этих колодок (показалось дороговато) и решил, что нужно вместо них поставить обычные широко распространённые с расстоянием между выводами 2,54 mm для входов и выходов, и поставил один клеммник на питание 2 Pin 5 mm, поэтому в файле LAY6 формата находятся две вкладки, в них оба варианта. Удачной сборки. Размер архива - 1,7 Mb.
Понравилась новость? Не забудь поделиться ссылкой с друзьями в соцсетях.
Информация Посетители, находящиеся в группе Гости, не могут оставлять комментарии к данной публикации. |



